9月起 北京中小学生都要开始学习这门课

发表时间:2025-07-14 09:20来源:央视新闻

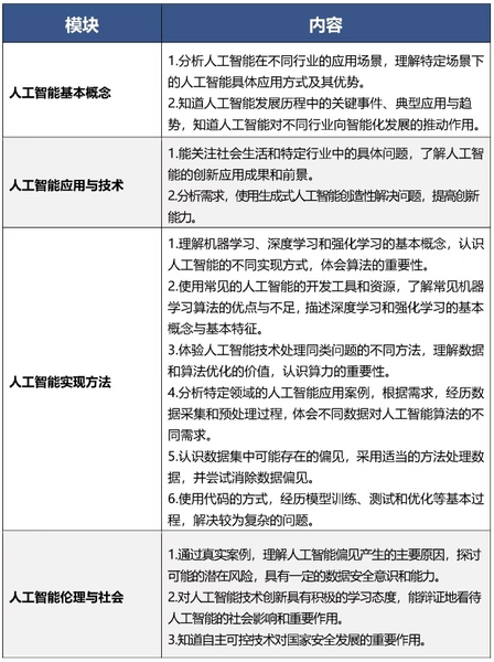
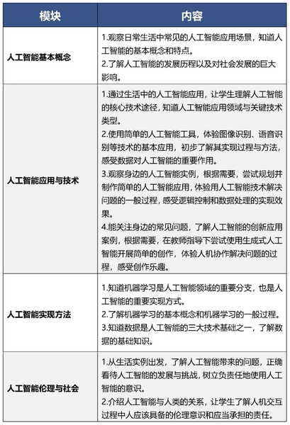
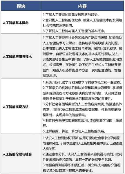
北京市教委近日发布《中小学人工智能教育地方课程纲要(试行)》,明确自2025年9月起,全市中小学将全面开设人工智能通识课程,每学年不少于8课时。课程分三阶段实施:小学通过体验课培养兴趣,初中侧重认知与实践,高中强化系统开发能力。教学将采用项目式、跨学科模式,评价结果纳入综合素质评价体系,并整合高校、企业资源构建协同育人机制。此举标志着人工智能教育正式纳入首都基础教育必修体系。

小学阶段

9月起 北京中小学生都要开始学习这门课


初中阶段

9月起 北京中小学生都要开始学习这门课


高中阶段

9月起 北京中小学生都要开始学习这门课

常见报名问题
生成式人工智能(GAI)认证报名常见问题
生成式人工智能(GAI)认证报名流程?
生成式人工智能(GAI)认证考试概览?
生成式人工智能(GAI)认证报名费用?
1️⃣ 报名付费2️⃣ 录入信息3️⃣ 预约考试4️⃣ 账号确认5️⃣ 参加考试6️⃣ 通过后1-2天证书可查。
1️⃣ 40-45题 ➡️⏳50分钟限时挑战2️⃣ 中文作答 ✍️3️⃣ 分数体系 :✨满分1000分 ➡️ 700分及格。
1️⃣ 不带考试无忧——880 元/门(1次首考) 2️⃣ 带考试无忧——1080 元/门(1次首考+2次补考) 首考是报名后1年内有效,补考是首考未通过的90天内有效,若首考通过,补考自动作废。考试全程无其他费用
友情链接:
©2025 - 生成式人工智能认证(GAI认证)官网-全国统一认证中文服务平台 版权所有
生成式人工智能认证(GAI认证)官网(上海恒利联创信息技术有限公司)提供运营及技术支持 网站地图